中国教育报-中国教育新闻网北京12月18日讯(记者 高靓)今天,教育部、财政部公布了中国特色高水平高职学校和专业建设计划建设名单。56所高职学校入选高水平学校建设,141所高职学校入选高水平专业群建设。
集中力量建设一批具有引领作用的高职学校和专业,大幅提升新时代职业教育现代化水平,是党中央国务院作出的决策部署。作为《国家职业教育改革实施方案》的重点项目,“双高计划”比肩普通高等教育“双一流”建设,是落实“职业教育与普通教育是两种不同教育类型,具有同等重要地位”的重要制度设计,也是国家职业教育大改革大发展的“先手棋”。
自今年4月以来,教育部、财政部协力推动项目落地,完成了顶层设计,提出“总量控制、动态管理,年度评价、期满考核,有进有出、优胜劣汰”的建设机制。按照公开、公平、公正原则、经过学校申报、省级推荐、遴选确定三个环节,最终确定第一轮建设学校和专业名单。
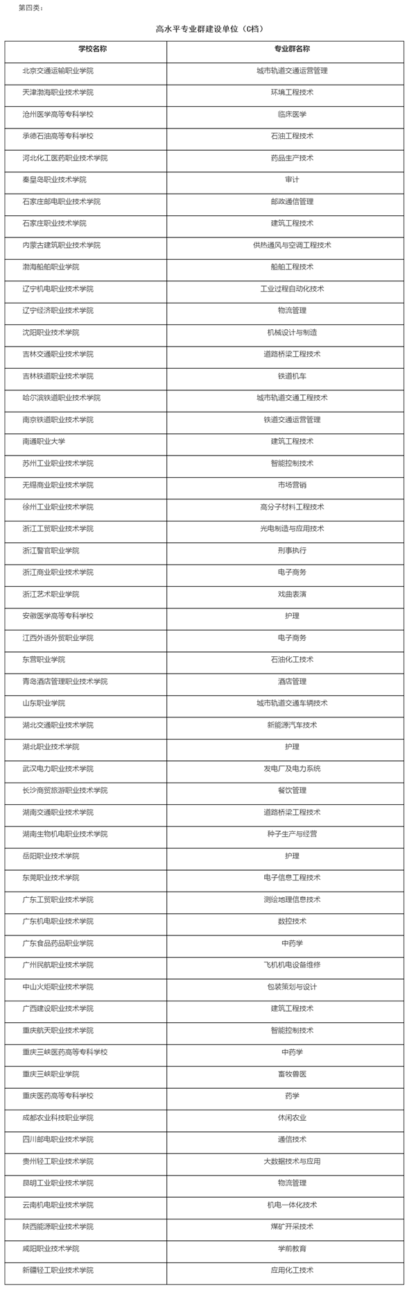
从省份布局看,197所建设单位覆盖了29个省份。从专业布局看,申报的253个专业群覆盖了18个高职专业大类,布点最多的五个专业大类分别是装备制造大类、交通运输大类、电子信息大类、财经商贸大类、农林牧渔大类。从产业布局看,服务面向战略性新兴产业的专业群有75个,面向现代服务业的71个,面向先进制造业的63个,面向现代农业的23个,其他21个。
教育部职业教育与成人教育司相关负责人表示,“双高计划”实行国家、地方、学校三级推进。国家有关部门负责宏观布局、统筹协调等顶层设计,组建项目建设咨询专家委员会,为项目遴选和建设提供咨询服务。地方加强政策支持和经费保障,协调各方力量支持项目建设,对接区域经济社会发展需求,构建以“双高计划”学校为引领,区域内高职学校协调发展的格局。学校深化改革创新,聚焦建设任务,科学编制建设方案和任务书,健全责任机制,确保建设成效。通过政府行业企业学校多方协同建设,集中力量建设一批引领改革、支撑发展、中国特色、世界水平的高职学校和专业群,打造一批高素质技术技能人才培养培训高地和技术技能创新服务平台,带动职业教育持续深化改革,支撑国家重点产业、区域支柱产业发展。
在经费支持方面,“双高计划”采取中央引导、地方为主,着力构建政府行业企业学校协同推进职业教育发展新机制。地方在完善高职生均拨款制度、逐步提高生均拨款水平的基础上,对“双高计划”学校给予重点支持,中央财政通过现代职业教育质量提升计划专项资金对“双高计划”给予奖补支持,发挥引导作用。“双高计划”中央财政每年引导资金20余亿元。有关部门和行业企业以共建、共培等方式积极参与项目建设。项目学校以服务求发展,积极筹集社会资源,增强自我造血功能。
此外,“双高计划”更加注重营造改革环境,要求地方在领导班子、核定教师编制、高级教师岗位比例、绩效工资总量等方面按规定给予政策倾斜,建立健全改革创新容错纠错机制,鼓励“双高计划”学校大胆试、大胆闯。
据了解,“双高计划”每五年一个支持周期,全面实施项目绩效管理。绩效评价结果将作为调整项目经费支持额度的重要依据。对资金筹措有力、建设成效显著的项目,加大支持力度。对资金筹措不力、实施进展缓慢、建设实效有限的项目,提出警告并酌减资金支持额度。对出现重大问题、经整改仍无改善的项目,中止项目建设。中止建设的项目单位不得再次申请“双高计划”项目。近期,教育部、财政部将组织培训,推动入选学校完善方案、夯实任务、确保建设实效。




来源:中国教育新闻网

用户登录