Beat365中文官方网站
未来学生
在校师生
社会公众
校友
信息门户
电子邮箱
|
全站群
热门搜索:
×
搜索过于频繁,请输入验证码
网站首页
学校概况
学校概况
校训校徽
院系设置
现任领导
联系电话
图片集锦
校情校务
校情校务
专业介绍
名师介绍
校友风采
机构职能
互动交流
规章制度
办事指南
资源中心
新闻中心
新闻中心
校园要闻
部门动态
学校公告
学校通知
校园视频
媒体黄职
职教前沿
招生就业
招生就业
招生信息网
就业信息网
教学科研
教学科研
教学管理
科研活动
学报编辑部
图书馆
装配式技术创新中心
社会服务
社会服务
继续教育学院(培训学院)
学生工作
学生工作
学工动态
青春黄职
武装工作
时政天下
您的位置:
首页
>
新闻中心
>
招生动态
>
正文
招生动态
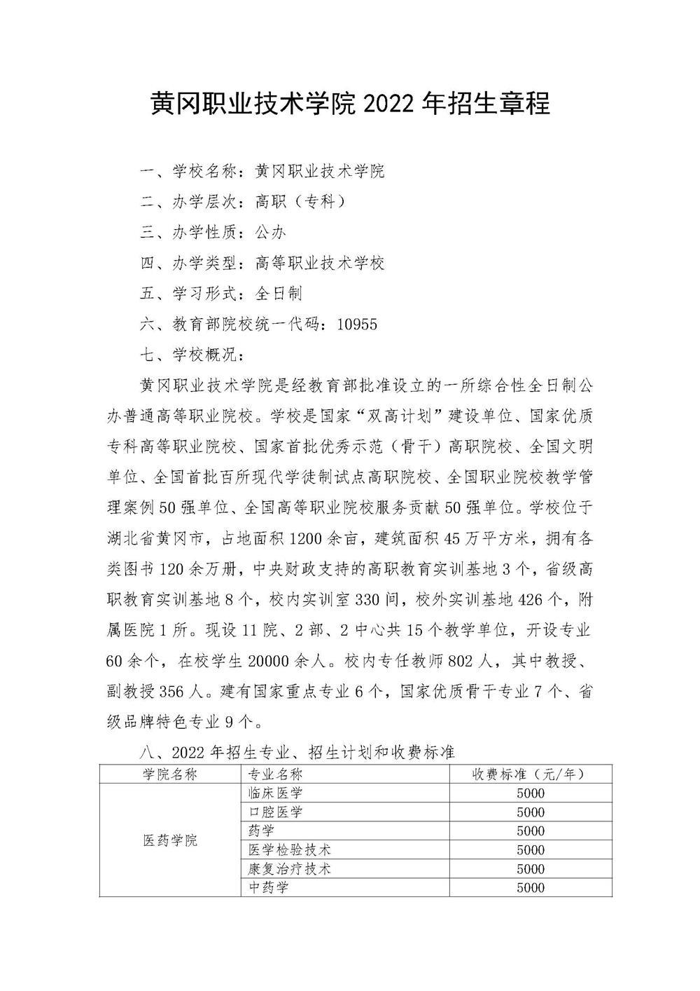
Beat365中文官方网站2022年招生章程
来源:
作者:
发布时间:2022-04-26 09:11:33
浏览次数:
次
【字体:
小
大
】
分享到:
【打印正文】
×
用户登录
登 录
|
账号密码登录
成功登录后,
保持登录状态
忘记密码?
×
确定
用户登录