best365英国体育在线
今天是
站群导航
绍兴教育局
绍兴市第一中学
绍兴市阳明中学
绍兴市稽山中学
绍兴市高级中学
越州中学
绍兴市职教中心
绍兴市中等专业学校
绍兴市高等教育网
绍兴市教育教学研究院
绍兴市教育考试网
绍兴市直学校食堂信息公示网
绍兴开放大学
绍兴市永和高级中学
绍兴市特殊教育中心学校
网站首页
学校概况
学院简介
现任领导
名优教师
组织架构
处室联系
校园风光
学院荣誉
历史沿革
楼层分布
交通地图
学校动态
学校新闻
分院新闻
媒体聚焦
学校荣誉
教师荣誉
学生荣誉
分院建设
智能制造学院
艺术设计学院
现代服务学院
数字信息学院
新疆学部
招生就业
招生报名
招生简章
专业介绍
热点问答
校园生活
新生报到
就业信息
专题栏目
示范校建设
一核二翼专题
群众路线活动
旅游职教集团
德育品牌
反邪教专栏
冠状肺炎疫情防控
普法专栏
人才培养方案
跨界融合教学专栏
校务公开
办学规划
公示公告
阳光收费
评职评优
招标公告
质量报告
资源下载
党建工作
党建动态
廉政专栏
亮旗行动
学习资料
组织架构
教育基金
教育基金
您的位置:
首页
>
专题栏目
>
双高专栏
>
高水平专业项目
>
中餐烹饪与营养膳食
>
详细内容
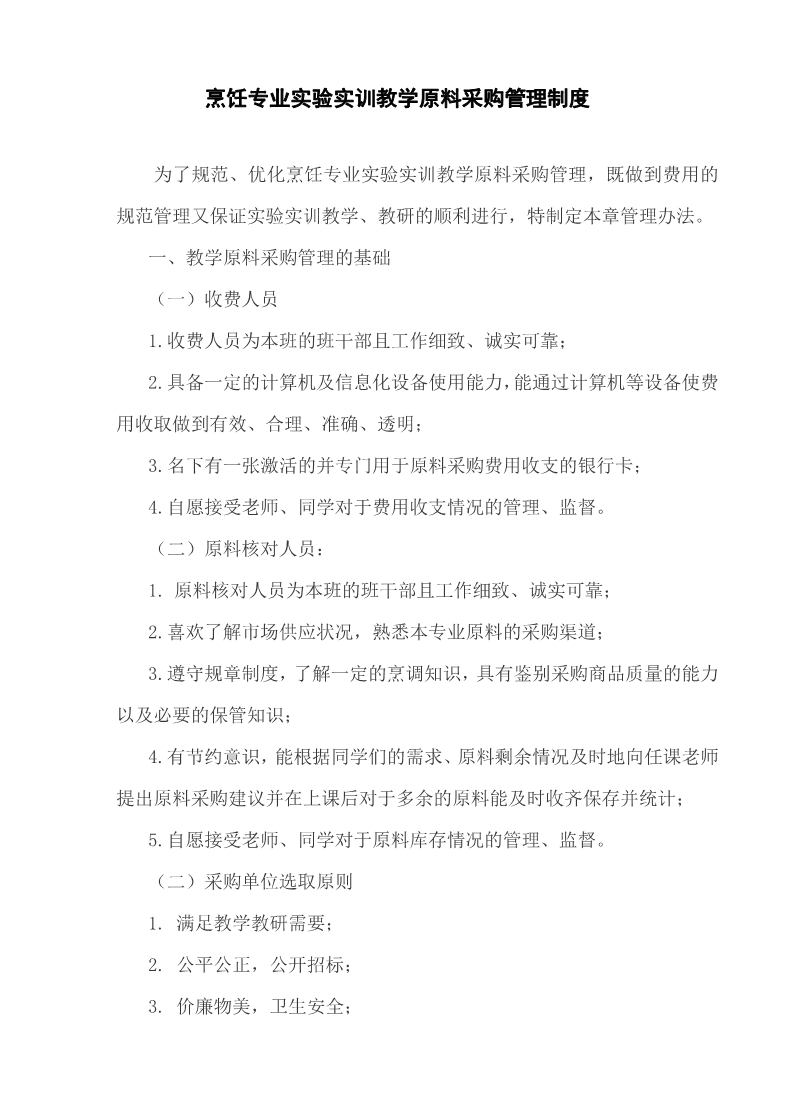
建设产学研四位一体的高水平多功能仿真实训室——更新及完善实训室制度
来源:
作者:
金波
发布时间:2021-11-01 08:53
浏览次数:
次
【字体:
小
大
】
分享到:
【打印正文】
相关内容
×
账号+密码登录
手机+密码登录
手机号码
短信验证码
用户名
密码
验证码
未注册的手机号在初次登录时会自动注册为网站会员。
忘记密码?
登 录
还没有账号?
立即注册
账号+密码登录
手机+密码登录
还没有账号?
立即注册